Zpět na seznam článků

Elektronkový zesilovač mikrofonu napájený z USB


Elektronkový zesilovač na dynamický mikrofon napájený z 5V zdroje jako je například počítač nebo powerbanka.
Používá jednu elektronku PCF802 (Trioda+Pentoda) a několik tranzistorů pro její napájení. Anodové napětí je zajištěno pomocí jednoduchého zdroje jehož schéma je na obr.1


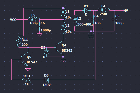
Obr.1 Schéma VN zdroje




Samotný zdroj je velmi jednoduchý a skládá se jen z Q4 R11 transformátoru (L1-3) a usměrňovače na výstupu. Dioda D2 je pro ochranu báze Q4, obvod s Q5 R13 a D3 je regulace na 150V a L5+C6 je filtrace napájení (Přece jenom pracujeme s audiem takže je důležité odizolovat jakékoliv rušení.) Zdroj má spotřebu asi 70mA při 5V naprázdno, při zátěži pak až 200mA. Tranzistor se skoro nezahřívá protože účinnost je poměrně vysoká.

Dále tu je zdroj žhavícího napětí (9V), který používá step-up modul pro získání 9V a celkem jednoduchý spožďovač zapnutí aby se step-up modul neuvařil protože když je vlákno studené, nemá skoro žádný odpor. Obvod připojí vlákno nejdříve přes rezistor R6, a poté čeká než se nabije C1 na asi 0.7V. Jakmile k tomu dojde, sepne Q2, vyzkratuje rezistor R6 a tím je vlákno připojeno přímo na 9V. Díky tomu má vlákno šanci se předžhavit a tím nespustí ochranu proti zkratu na step-up modulu.


Obr.2 Schéma napájení žhavení




No a nakonec tu samozřejmě máme samotný zesilovač, který má dva zesilovací stupně. Trioda nemá na mřížce žádné předpětí, pentoda má asi -1.5V. Jediná věc co stojí za zmínku je filtr s L6 a C10 na odfiltrování vysokých frekvencí zdroje VN a zdroje žhavení.


Obr.3 Schéma zesilovače





Obr.4 Elektronka





Obr.5.1 Postavený obvod s mikrofonem





Obr.5.2 Postavený obvod z jiného úhlu





Obr.6 Elektronka rozžhavená pod stíněním




Tipy ke stavbě:
Je potřeba experimentovat s rezistorem R11 VN generátoru, množstvím závitů na transformátoru a s rezistorem R6 zdroje žhavení pro dosáhnutí nejmenší spotřeby.
Až budu mít čas obvod přestavím z prototypovací desky na speciálně vyleptanou desku, aby nebylo všechno nakřivo a namáčknuté. Jinak jsem s obvodem spokojen, chová se jak má a jde napájet z PC. Pokud budete stavět vlastní verzi umístěte VN zdroj a zdroj žhavení co nejdále od zbytku obvodu a odrušte jak to jen jde. Už takhle je obvod použitelný na mirofon a audio kvalita není vůbec špatná na to že vstupní signál má amplitudu méně než 1mV. Až nějak vymyslím jak sem nahrát audio soubor tak tu bude nahrávka z mikrofonu


Poslední úprava: 26.01.2026

jestli tohle (ne)vidis, php funguje



Zpět na seznam článků